细胞转染最全知识整合~知识点较多,建议收藏~
转染,是将外源性基因导入细胞内的一种专门技术。随着基因与蛋白功能研究的深入,转染目前已成为实验室工作中经常涉及的基本方法。知识点较多,建议收藏~

定义:细胞转染是指将外源分子如DNA,RNA等导入真核细胞的技术。
应用:在研究基因功能、调控基因表达、突变分析和蛋白质生产等生物学试验中。
一、转染的途径大致可分为
物理介导、化学介导和生物介导三类
-
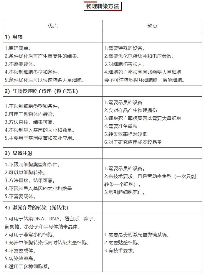
物理介导:电穿孔法、显微注射和基因枪属于通过物理方法将基因导入细胞的范例。
-
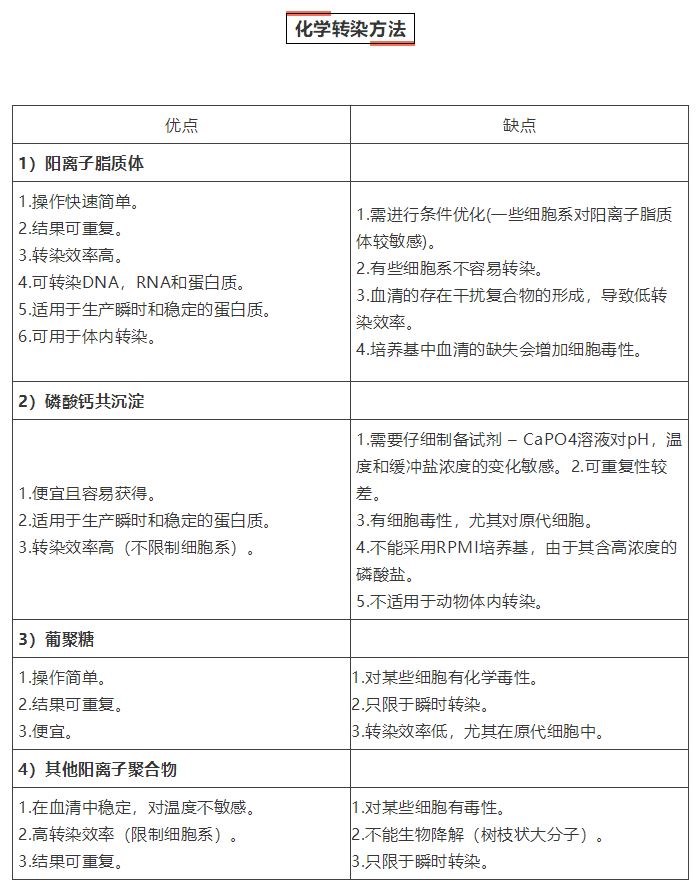
化学介导:方法很多,如经典的磷酸钙共沉淀法、脂质体转染方法、和多种阳离子物质介导的技术。
-
生物介导:方法有较为原始的原生质体转染,和现在比较多见的各种病毒介导的转染技术。
理想细胞转染方法,应该具有转染效率高、细胞毒性小等优点。病毒介导的转染技术,是目前转染效率最高的方法,同时具有细胞毒性很低的优势。但是,病毒转染方法的准备程序复杂,常常对细胞类型有很强的选择性,在一般实验室中很难普及。其它物理和化学介导的转染方法,则各有其特点。需要指出的一点,无论采用哪种转染技术,要获得最优的转染结果,可能都需要对转染条件进行优化。影响转染效率的因素很多,从细胞类型、细胞培养条件和细胞生长状态,到转染方法的操作细节,都需要考虑。
二、常规转染技术
1、瞬时转染(transient transfection):外源DNA/RNA不整合到宿主染色体中,因此一个宿主细胞中可存在多个拷贝数,产生高水平表达,但通常只持续几天,多用于启动子和其他调控元件的分析。 一般来说,超螺旋质粒DNA转染效率较高,在转染后24~72h小时内(依赖于各种不同的构建)分析结果,常常用到一些报告系统和荧光蛋白,β半乳糖苷酶等来帮助检测。
2、稳定转染(Stable transfected):外源DNA既可以整合到宿主细胞中,也可能作为一种游离体(episome)存在。尽管线性DNA比超螺旋DNA转入量低但整合率高。外源DNA整合到染色体中概率很小,大约1/104转染细胞能整合,通常需要通过一些选择性标记。如来氨丙基转移酶(APH;新霉素抗性基因),潮霉素磷酸转移酶(HPH),胸苷激酶(TK)等反复筛选,得到稳定转染的同源细胞系。
瞬时转染和稳定转染的比较
三、转染方式
细胞由带负电荷的磷脂双分子层构成,这对大分子物质来说是个不可透过的屏障,比如DNA和RNA的磷酸骨架,其也带负电荷。
为了使核酸穿过细胞膜,研究人员开发了多种技术,大致分为三类:
-
化学方法---利用载体分子包被核酸使其呈现中性电荷或正电荷。
-
生物方法---利用基因工程病毒转染非病毒基因到细胞中。
-
物理方法---在细胞膜表面产生一个瞬时的孔从而导入DNA。
然而,没有一种方法适用于所有的细胞和实验,理想的方法应根据您的细胞类型和实验需要进行选择,理想的方法应具有高转染效率,低细胞毒性和对正常生理学的影响最小,并且易于使用和可重复性等特点。
四、部分转染方法的原理及步骤
1、阳离子脂质体介导的转染
原理:阳离子脂质体介导的转染是目前最常用的转染方式之一。阳离子脂质的基本结构由带正电荷的头基和一个或两个烃链组成,带正电荷的头基与带负电荷的核酸通过静电作用形成复合物,经细胞的内吞作用进入细胞。

实验步骤:将DNA,RNA,siRNA或寡核苷酸和转染试剂分别在不同的管中稀释→将两者混合形成混合物→将形成的混合物加入细胞中,脂质体的正电荷有助于帮助复合物粘附到细胞膜上→复合物经细胞内吞作用进入细胞→检测基因表达或沉默情况。
2、磷酸钙共沉淀
-
原理:将DNA与氯化钙在磷酸缓冲盐水中混合形成磷酸钙-DNA沉淀物,然后将其分散在培养的细胞上,磷酸钙促进共沉淀物中的缩合DNA与细胞表面的结合,DNA通过内吞作用进入细胞。
-
实验步骤:将氯化钙和DNA混合,以可控的方式加入磷酸缓冲液。→在室温下孵育,以形成极细,可溶的共沉淀微粒→将磷酸钙-DNA沉淀物加入细胞中,后者能黏附到细胞膜表面→共沉淀物经细胞内吞作用进入细胞→检测基因表达或沉默情况。
3、病毒转染
原理:对于用脂质体不能实现转染的细胞,可以采用病毒转染。腺病毒,逆转录病毒和慢病毒载体已广泛用于哺乳动物细胞体内外的基因转染。

实验步骤:通过基因克隆方法获得重组病毒表达载体→转染包装细胞系,扩增并分离得到重组病毒颗粒→纯化并滴定病毒液→转导目的细胞(含有病毒特异性的受体)→从培养基中移除病毒→检测基因表达或沉默情况。
4、电转
原理:利用电脉冲在细胞膜上形成暂时的孔使核酸物质能穿过孔进入细胞。

实验步骤:利用电转缓冲液重悬细胞→对含有核酸,缓冲液,细胞的混合物给予合适的电脉冲→电脉冲在细胞膜上形成电势差,诱导产生暂时的孔使核酸进入细胞→将细胞返回到生长培养基中,使其慢慢恢复→检测基因表达或沉默情况。
五、影响转染试验的因素
1.转染试剂
不同细胞系转染效率通常不同,但细胞系的选择通常是根据实验的需要,因此在转染实验前应根据实验要求和细胞特性选择适合的转染试剂。每种转染试剂都会提供一些已经成功转染的细胞株列表和文献,通过这些资料可选择最适合实验设计的转染试剂。当然,最适合的是高效、低毒、方便、廉价的转染试剂。
2.细胞状态
一般低的细胞代数(<50)能确保基因型不变。最适合转染的细胞是经过几次传代后达到指数生长期的细胞,细胞生长旺盛,最容易转染。细胞培养在实验室中保存数月和数年后会经历突变,总染色体重组或基因调控变化等而演化。这会导致和转染相关的细胞行为的变化。也就是说同一种系的细胞株,在各实验室不同培养条件下,其生物学性状发生不同程度的改变,导致其转染特性也发生变化.因此,如果发现转染效率降低,可以试着转染新鲜培养的细胞以恢复最佳结果。
3.转染方法
不同转染试剂有不同的转染方法,但大多大同小异。转染时应跟据具体转染试剂推荐的方法,但也要注意,因不同实验室培养的细胞性质不同,质粒定量差异,操作手法上的差异等,其转染效果可能不同,应根据实验室的具体条件来确定最佳转染条件。
(1)细胞培养物
健康的细胞培养物是成功转染的基础。不同细胞有不同的培养基,血清和添加物。高的转染效率需要一定的细胞密度,一般的转染试剂都会有专门的说明。推荐在转染前24小时分细胞,这将提供正常细胞代谢,增加对外源DNA摄入的可能。一定要避免细菌,支原体或真菌的污染。
(2)细胞密度
细胞密度对转染效率有一定的影响。不同的转染试剂,要求转染时的最适细胞密度各不相同,即使同一种试剂,也会因不同的细胞类型或应用而异.转染时过高或者过低的细胞密度会导致转染效率降低,乃至表达水平偏低。因此如果选用新的细胞系或者新的转染试剂,最好能够进行优化实验并为以后的实验建立一个稳定方法,包括适当的接种量和培养时间等等。阳离子脂质体具有微量的细胞毒性而往往需要更高的铺板密度或者更多的悬浮细胞数,有的要求细胞90%汇片;而有些多胺或者非脂质体的配方则要求在40%-80%之间,总之是尽量在细胞最适的生理状态下转染,以求最佳的转染效果。
不同的实验目的也会影响转染时的铺板密度,比如研究细胞周期相关基因等表达周期长的基因,就需要较低的铺板密度,所以需要选择能够在较低铺板密度下进行转染的试剂。一般转染时贴壁细胞密度为50%-90%,但这个需要参考所选转染试剂的说明书。
(3)血清
血清一度曾被认为会降低转染效率,老一代的转染方法往往要求转染前后洗细胞或者在无血清培养基条件下转染,但有些对此敏感的细胞如原代细胞会受到损伤,甚至死亡导致转染效率极低。不过转染产品配方几经革新后的今天,对于主流的转染试剂来说,血清的存在已经不会影响转染效率,甚至还有助于提高转染效率,如阳离子聚合物等,血清的存在会影响DNA—转染复合物的形成,但只要在DNA-转染复合物形成时用无血清培养基或PBS来稀释DNA和转染试剂就可以了,在转染过程中是可以使用血清的。不过要特别注意:对于RNA转染,如何消除血清中潜在的RNase污染是值得关注的.胎牛血清(FCS)经常用到,便宜一点的有马或牛血清。通常,血清是一种包含生长因子及其它辅助因子的不确切成分的添加物,对不同细胞的生长作用有很大的差别。血清质量的变化直接影响细胞生长,因此也会影响转染效率.新加培养基的预热对细胞转染很有帮助。
(4)抗生素
细胞培养过程中往往会添加抗生素来防止污染,但是这些添加剂可能对转染造成麻烦。 比如青霉素和链霉素,就是影响转染的培养基添加物。
这些抗生素一般对于真核细胞无毒,但有些转染试剂增加了细胞的通透性,使抗生素可以进入细胞。这可能间接导致细胞死亡,造成转染效率低。目前转染试剂因为全程都可以用有血清和抗生素等添加剂的完全培养基来操作,非常方便,省去了污染等麻烦。
(5)氮磷(N/P)比
N/P比是转染效率的关键(为了换算方便,一般以DNA/转染试剂质量比表示),在一定比例范围内转染效率随N/P比成比例增高,之后达到平值,但毒性也随之而增加,因此在实验之前应根据推荐比例,确定本实验的最佳转染比例。
(6)DNA质量
DNA质量对转染效率影响非常大。 一般的转染技术(如脂质体等)基于电荷吸引原理,如果DNA不纯,如带少量的盐离子,蛋白,代谢物污染都会显著影响转染复合物的有效形成及转染的进行,但对GenEscort系列转染试剂影响不大。
此外,对一些内毒素敏感的细胞(如原代细胞,悬浮细胞和造血细胞),QIAGEN还提供可去除内毒素污染的质粒抽提试剂盒,在质粒抽提过程中有效去除脂多糖分子,保证理想的转染效果。但如果使用GenEscort转染试剂,一般不需要这么高的DNA质量要求。 当使用GenEscort转染试剂时,即使采用传统的酚-氯仿沉淀方法纯化质粒,仍然可达到非常好的转染效果,但所用的质粒量比试剂盒纯化方法的DNA用量大一些。
4.载体构建
转染载体的构建(病毒载体,质粒DNA,RNA,PCR产物,寡核苷酸等)也影响转染结果。病毒载体对特定宿主细胞感染效率较高,但不同病毒载体有其特定的宿主,有的还要求特定的细胞周期,如逆转录病毒需侵染分裂期的宿主细胞,此外还需考虑一些安全问题(如基因污染)。
除载体构建外,载体的形态及大小对转染效率也有不同的影响,如前面提到的超螺旋及线性DNA对瞬时和稳定转染的影响。如果基因产物对细胞有毒性作用,转染也很难进行,因此选择组成或可调控,强度合适的启动子也很重要,同时做空载体及其它基因的相同载体构建的转染正对照可排除毒性影响的干扰。
来源:细胞之邦
本网所有转载文章仅作为传递信息使用,且明确注明来源和作者,不希望被转载的媒体或个人可与我们联系(zk_share@163.com),我们将立即进行删除处理。



